当前位置: 学工动态 正文

喜报|西南财经大学天府学院在2022年“挑战杯”中国农业银行四川省大学生创业计划竞赛中荣获多个奖项

浏览量:3446 时间:2022-07-03

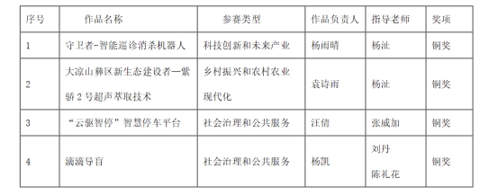
近日,由团四川省委联合四川省委组织部、教育厅、省科协、省社科院、科技厅、人力资源社会保障厅、省学联共同主办2022年“挑战杯”中国农业银行四川省大学生创业计划竞赛圆满落幕西南财经大学天府学院在全省超过10万参与者、1257件作品激烈角逐中,最终喜获四项铜奖。其中“守卫者-智能巡诊消杀机器人”项目在科技创新与未来产业领域获得铜奖,“大凉山彝区新生态建设者—紫骄2号超声萃取技术”项目在乡村振兴和农业农村现代化领域获得铜奖,“云驱智停”智慧停车平台与“滴滴导盲”在社会治理和公共服务领域获得铜奖。

 

获奖项目列表

西南财经大学天府学院历来高度重视天府学子创新创业能力培养,学校团委在“挑战杯校内赛事的组织开展中积极贯彻落实全国和四川省“挑战杯”竞赛相关要求,通过加强竞赛组织顶层设计,构建科学的竞赛组织体系,强化竞赛跟踪辅导,培养和选拔了一批在学术科技上有作为、有潜力的优秀大学生。西财天府学子将继续发扬崇文尚武,敏思践行的校训精神,在竞赛中学习成长,在奋进中献礼校庆,在挑战中建功青春,以优异的成绩庆祝建校二十周年,以优异的成绩迎接党的二十大胜利召开。

团委宣传部陈天晨

审核:张文、曾一

2022年73